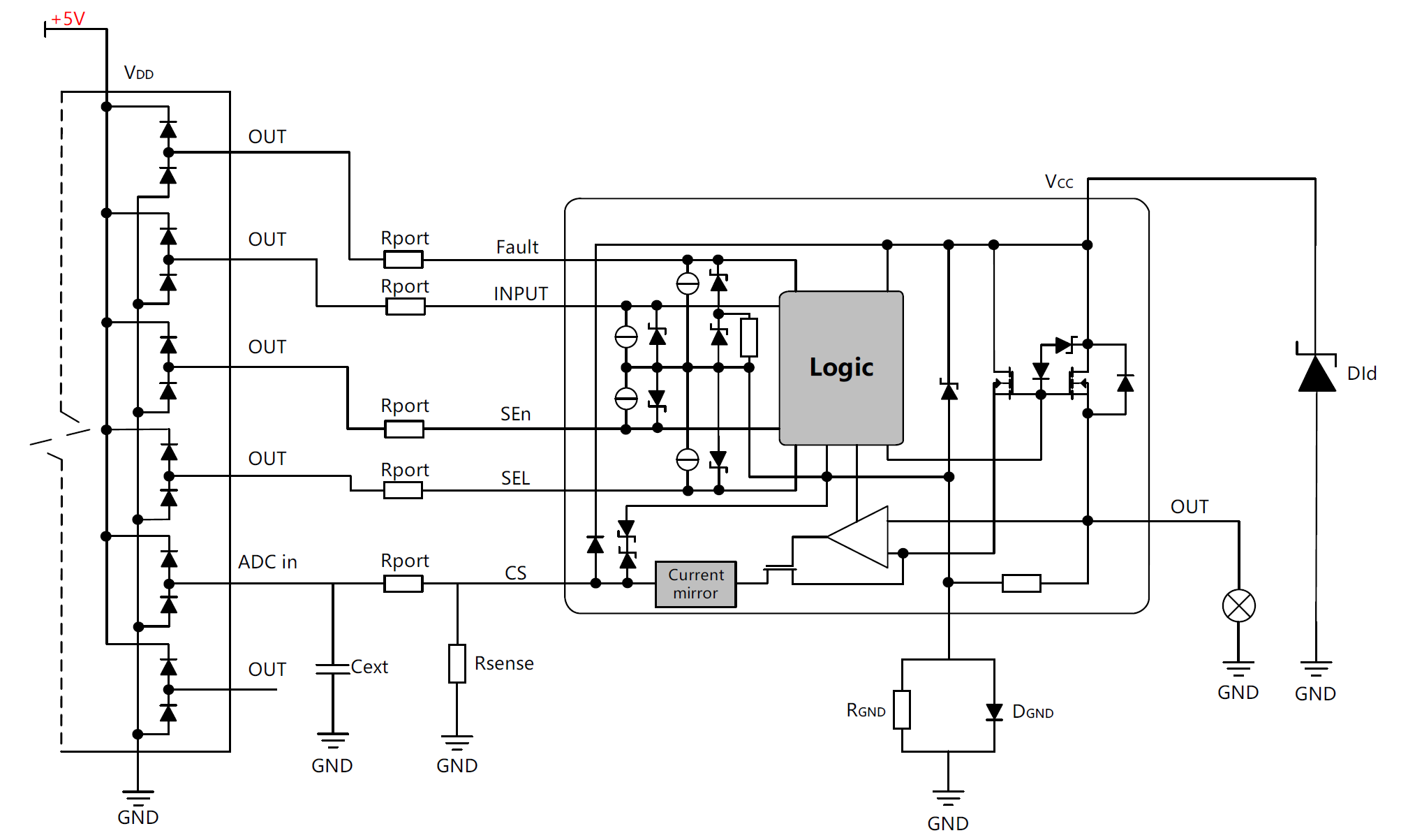
单通道高边开关:
single channel high-side drivers with current sense analog feedback for automotive applications, the devices are designed to drive 12 V automotive grounded loads througha 3 V and 5 V.
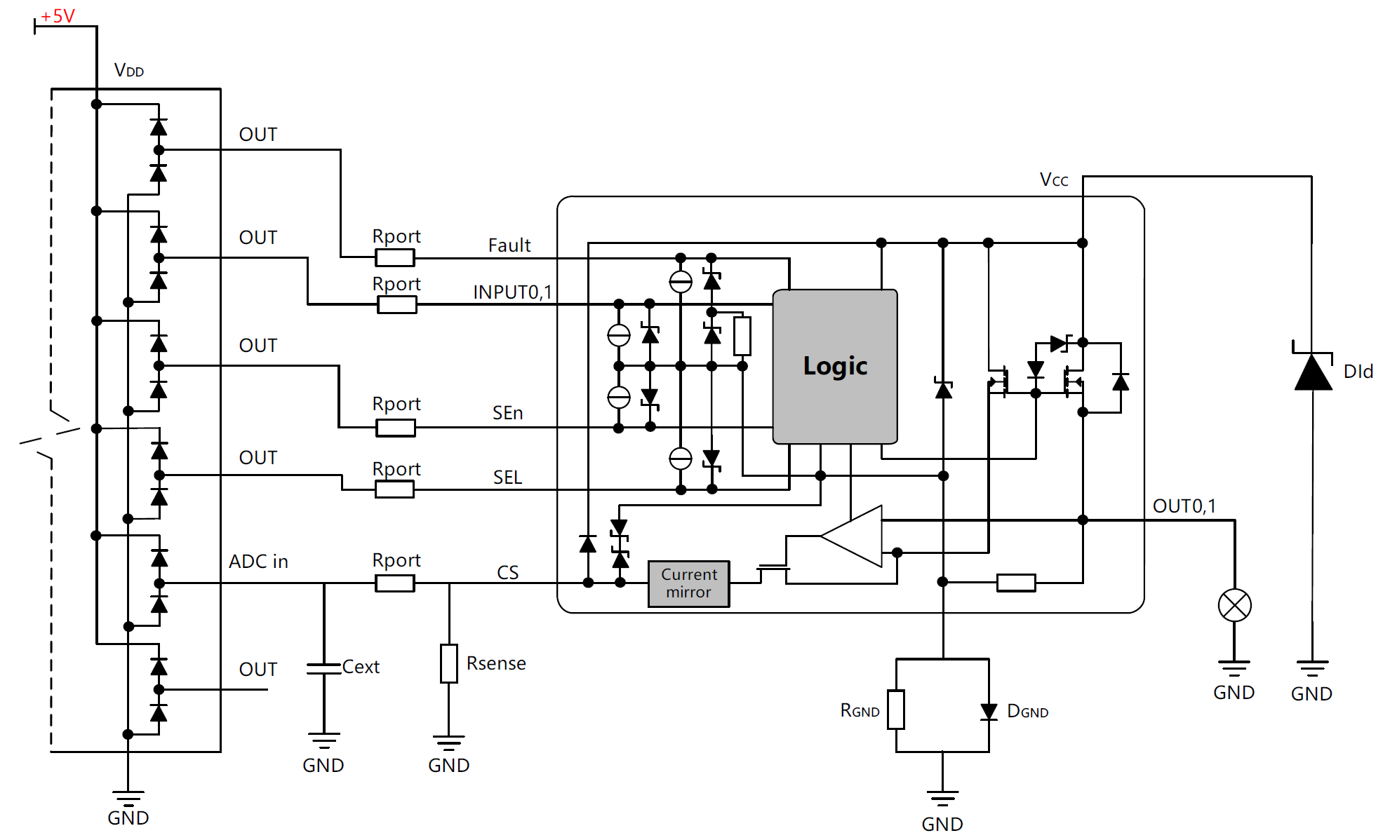
双通道高边开关:
double channel high-side drivers with current sense analog feedback for automotive applications, the devices are designed to drive 12 V automotive grounded loads through a 3 V and 5 V.
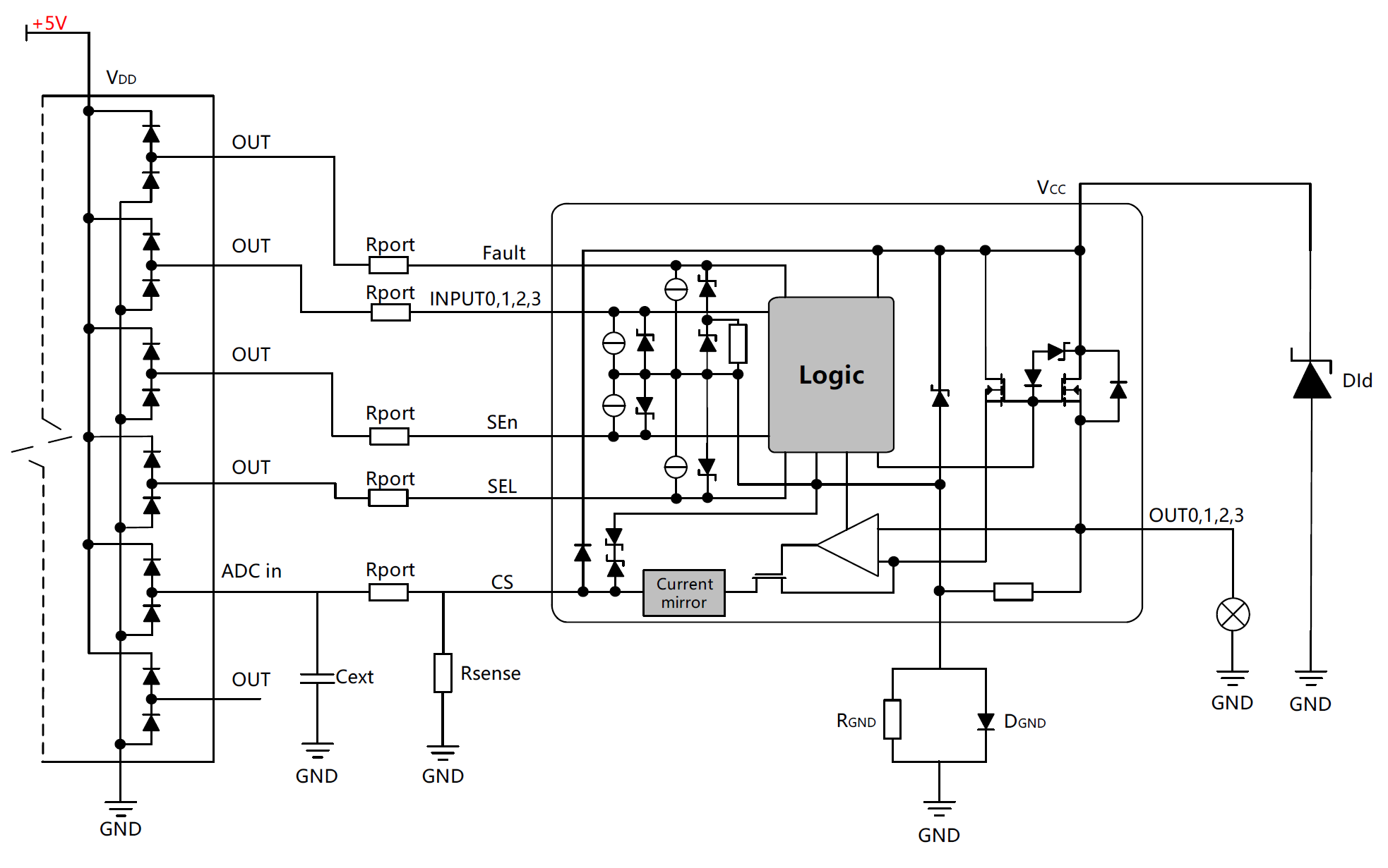
四通道高边开关:
quad channel high-side drivers with currentsense analog feedback for automotive applications, the devices are designed to drive 12 V automotive grounded loads through a 3 V and 5 V.
单通道高边开关:

双通道高边开关:

四通道高边开关:

| 产品分类 | 产品型号 | 产品封装 | 产品描述 |
|---|---|---|---|
| HSD 高边驱动 | WS7010AD | DFN5x6-16L | Operating range Vcc 4-28V、Max supply voltage Vcc max 40V、On-state resistance RDS_ON typ(Ta=25℃) 12mΩ、Nominal load current typ 8.5A |
| HSD 高边驱动 | WS7025AD | DFN5x6-16L | Operating range Vcc 4-28V、Max supply voltage Vcc max 40V、On-state resistance RDS_ON typ(Ta=25℃) 30mΩ、Nominal load current typ 5.5A |
| HSD 高边驱动 | WS7140AD | DFN5x6-16L | Operating range Vcc 4-28V、Max supply voltage Vcc max 40V、On-state resistance RDS_ON typ(Ta=25℃) 145mΩ、Nominal load current typ 2.2A |
| HSD 高边驱动 | WSD7025AD | DFN5x6-16L | Operating range Vcc 4-28V、Max supply voltage Vcc max 40V、On-state resistance RDS_ON typ(Ta=25℃) 23mΩ、Nominal load current typ 6.0A/4.0A(1/2-CH) |
| HSD高边驱动 | WSD7030AD | DFN5x6-16L | Operating range Vcc 4-28V、Max supply voltage Vcc max 40V、On-state resistance RDS_ON typ(Ta=25℃) 42mΩ、Nominal load current typ 4.5A/3.0A(1/2-CH) |
| HSD高边驱动 | WSD7050AD | DFN5x6-16L | Operating range Vcc 4-28V、Max supply voltage Vcc max 40V、On-state resistance RDS_ON typ(Ta=25℃)55mΩ、Nominal load current typ 4.0A/2.5A(1/2-CH) |
| HSD高边驱动 | WSD7140AD | DFN5x6-16L | Operating range Vcc 4-28V、Max supply voltage Vcc max 40V、On-state resistance RDS_ON typ(Ta=25℃) 140mΩ、Nominal load current typ 2.5A/1.6A(1/2-CH) |
| HSD高边驱动 | WSQ7050AD | DFN5X6-16L | Operating range Vcc 4-28V、Max supply voltage Vcc max 40V、On-state resistance RDS_ON typ(Ta=25℃) 42mΩ、Nominal load current typ 4.0A/2.0A(1/4-CH) |
| HSD高边驱动 | WSQ7140AD | DFN5X6-16L | Operating range Vcc 4-28V、Max supply voltage Vcc max 40V、On-state resistance RDS_ON typ(Ta=25℃) 120mΩ、Nominal load current typ 2.5A/1.2A(1/4-CH) |
| HSD高边驱动 | WS7010AF | DFN5x6-14L | Operating range Vcc 4.5-28V、Max supply voltage Vcc max 40V、On-state resistance RDS_ON typ(Ta=25℃) 12mΩ、Nominal load current typ 8.5A |
| HSD高边驱动 | WS7020AF | DFN5x6-14L | Operating range Vcc 4.5-28V、Max supply voltage Vcc max 40V、On-state resistance RDS_ON typ(Ta=25℃) 23mΩ、Nominal load current typ 6A |
| HSD高边驱动 | WSD7020AF | DFN5x6-14L | Operating range Vcc 4-28V、Max supply voltage Vcc max 40V、On-state resistance RDS_ON typ(Ta=25℃) 23mΩ、Nominal load current typ 6.0A/4.0A(1/2-CH) |
| HSD高边驱动 | WSD7040AF | DFN5x6-14L | Operating range Vcc 4-28V、Max supply voltage Vcc max 40V、On-state resistance RDS_ON typ(Ta=25℃) 46mΩ、Nominal load current typ 4.5A/3.0A(1/2-CH) |
| HSD高边驱动 | WS7010S | ESOP-8L | Operating range Vcc 4.5-28V、Max supply voltage Vcc max 40V、On-state resistance RDS_ON typ(Ta=25℃) 145mΩ、Nominal load current typ 2A |
| HSD高边驱动 | WST6010AN | DFN9x6-14L | Operating range Vcc 8~36V、Max supply voltage Vcc max 58V、On-state resistance RDS_ON typ(Ta=25℃) 10mΩ、Nominal load current typ 12A |
| HSD高边驱动 | WSTD6020AN | DFN9X6-14L | Operating range Vcc 8~36V、Max supply voltage Vcc max 58V、On-state resistance RDS_ON typ(Ta=25℃) 18mΩ、Nominal load current typ 9A/7A(1/2-CH) |
| HSD高边驱动 | WSTD6020AN-L | DFN9X6-14L | Operating range Vcc 8~36V、Max supply voltage Vcc max 58V、On-state resistance RDS_ON typ(Ta=25℃) 18mΩ、Nominal load current typ 9A/7A(1/2-CH) |
| HSD高边驱动 | WSTD6050AN | DFN9X6-14L | Operating range Vcc 8~36V、Max supply voltage Vcc max 58V、On-state resistance RDS_ON typ(Ta=25℃) 40mΩ、Nominal load current typ 6A/4A(1/2-CH) |
| HSD高边驱动 | WSTD6050AN-RL | DFN9X6-14L | Operating range Vcc 8~36V、Max supply voltage Vcc max 58V、On-state resistance RDS_ON typ(Ta=25℃) 40mΩ、Nominal load current typ 6A/4A(1/2-CH) |
| HSD高边驱动 | WSTD6080AN | DFN9X6-14L | Operating range Vcc 8~36V、Max supply voltage Vcc max 58V、On-state resistance RDS_ON typ(Ta=25℃) 80mΩ、Nominal load current typ 4A/2A(1/2-CH) |
| HSD高边驱动 | WSTD6080AN-L | DFN9X6-14L | Operating range Vcc 8~36V、Max supply voltage Vcc max 58V、On-state resistance RDS_ON typ(Ta=25℃) 80mΩ、Nominal load current typ 4A/2A(1/2-CH) |
| HSD高边驱动 | WSTQ724G | SOP-20L | Operating range Vcc 8~36V、Max supply voltage Vcc max 58V、On-state resistance RDS_ON typ(Ta=25℃) 80mΩ、Nominal load current typ 3A/2A(1/2-CH) |
| HSD高边驱动 | WSTQ6080AN | DFN9X6-14L | Operating range Vcc 8~36V、Max supply voltage Vcc max 58V、On-state resistance RDS_ON typ(Ta=25℃) 80mΩ、Nominal load current typ 3A/2A(1/2-CH) |
| HSD高边驱动 | WSTQ6080AN-F | DFN9X6-14L | Operating range Vcc 8~36V、Max supply voltage Vcc max 58V、On-state resistance RDS_ON typ(Ta=25℃) 80mΩ、Nominal load current typ 3A/2A(1/2-CH) |
| HSD高边驱动 | WSTQ6080AN-L | DFN9X6-14L | Operating range Vcc 8~36V、Max supply voltage Vcc max 58V、On-state resistance RDS_ON typ(Ta=25℃) 80mΩ、Nominal load current typ 3A/2A(1/2-CH) |
| HSD高边驱动 | WSTQ6160AN | DFN9X6-14L | Operating range Vcc 8~36V、Max supply voltage Vcc max 58V、On-state resistance RDS_ON typ(Ta=25℃) 160mΩ、Nominal load current typ 2A/1.2A(1/2-CH) |
| HSD高边驱动 | WSTQ6160AN-F | DFN9X6-14L | Operating range Vcc 8~36V、Max supply voltage Vcc max 58V、On-state resistance RDS_ON typ(Ta=25℃) 160mΩ、Nominal load current typ 2A/1.2A(1/2-CH) |
| HSD高边驱动 | WSTQ6160AN-L | DFN9X6-14L | Operating range Vcc 8~36V、Max supply voltage Vcc max 58V、On-state resistance RDS_ON typ(Ta=25℃) 160mΩ、Nominal load current typ 2A/1.2A(1/2-CH) |