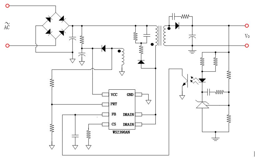
12V1A 12W 适配器方案
-具有输出短路保护,输出过流保护,开环保护, VDD 过压保护等功能,以提高整个系统的可靠性。
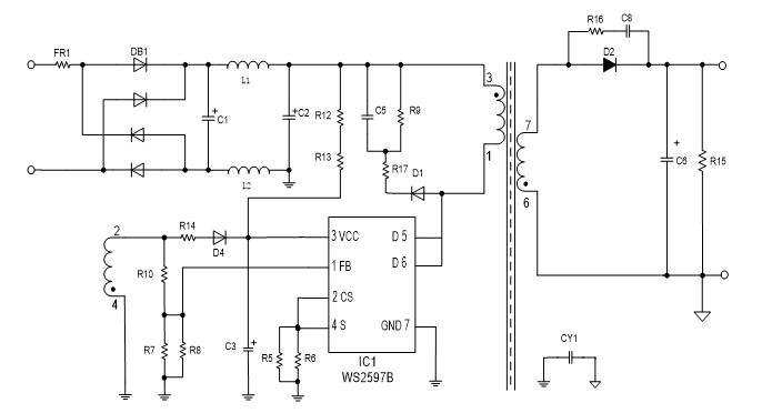
12V2A 24W 适配器方案
-能效满足CoC V5 Tier2阶段要求。